안녕하세요 상자입니다.
본명이 서성조입니다.
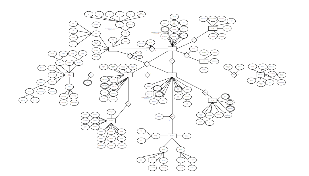
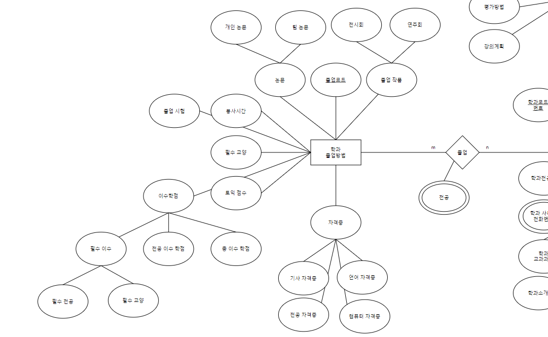
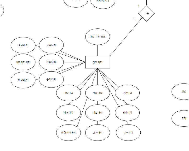
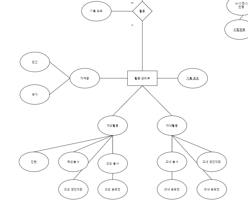
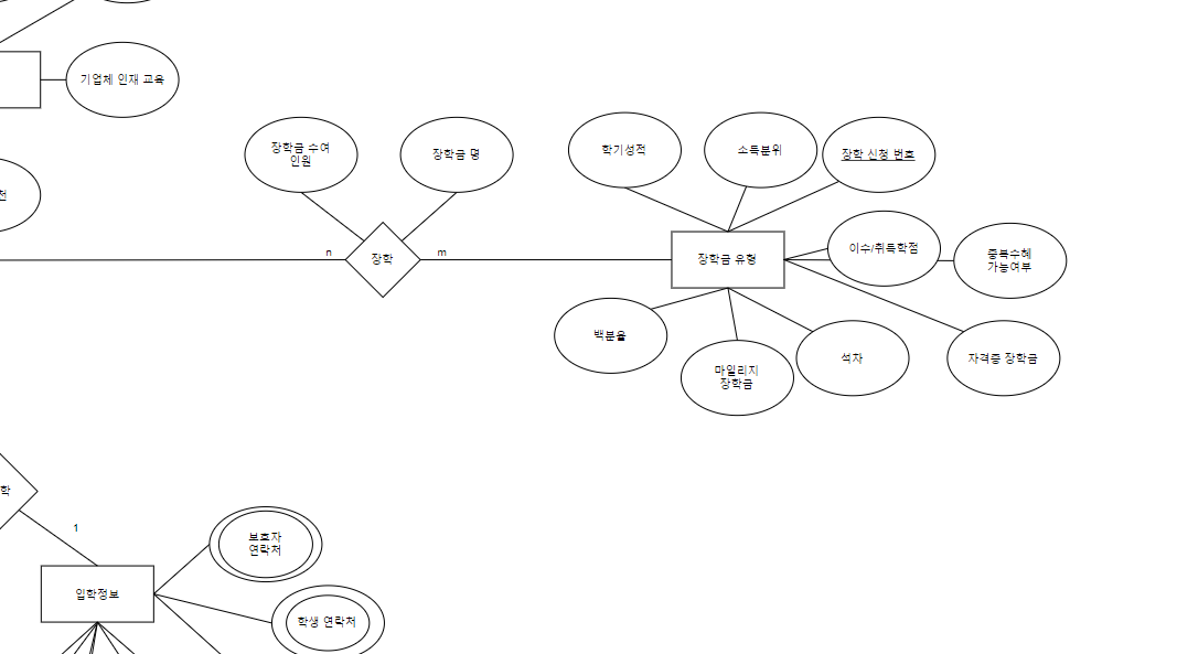
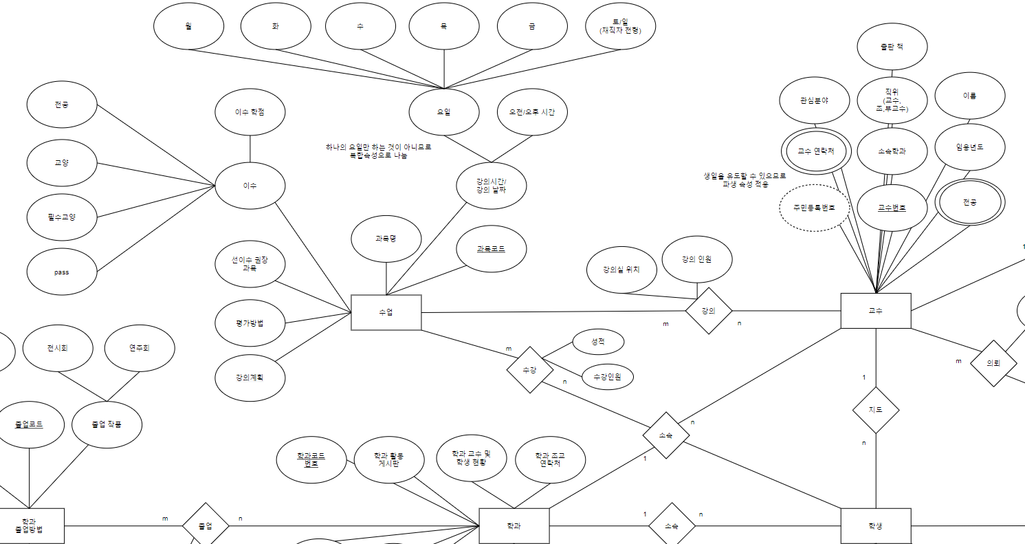
학과에서 데이터베이스 개론을(설계 X) 수강하면서 Entity-Relationship Diagram 설계를 하고 있었는데요
E-R D모델을 타인에게 피드백 받기가 어려워서 개인적으로 학사관리 시스템에 대해서 설계를 했는데 올리고 공유할 곳이 없어서 앞으로 블로그에서 종종 다룰 것 같네요 (나름의 취미..? ㅋㅋㅋ)
원하는 설계 방향은 평균적으로 대학교의 학사관리 시스템에 간단한 추가, 제거해서 학교마다의 시스템을 구축하는데 필요한 내용들을 언급하거나 다뤄보는 것을 목표로 설계하고 있습니다.
아래부터는 사진들이며 draw.io를 사용했습니다.
Flowchart Maker & Online Diagram Software
Flowchart Maker and Online Diagram Software diagrams.net (formerly draw.io) is free online diagram software. You can use it as a flowchart maker, network diagram software, to create UML online, as an ER diagram tool, to design database schema, to build BPM
app.diagrams.net










겨울 방학에 코로나 사태로 자격증반이 수강 취소가 안되는 이상 OCP 취득을 1차 목표로 이후 다음 학기에 설계 과목을 배우면 그때 조금 더 정식으로 배워서 여름 방학에는 2차로 일정 부분 설계하고 싶네요
이만 포스팅 끝내겠습니다.
다음 포스팅 때 뵙겠습니다
'Database > Database' 카테고리의 다른 글
| [Project]pet and pet, Database[MySQL], schema (0) | 2022.03.05 |
|---|---|
| [파이널 프로젝트] pet and pet erd (2) | 2022.02.26 |
| 세미 프로젝트 erd 제작 후기 (0) | 2022.02.20 |
| 데이터와 정보란? [Data / information] (0) | 2021.11.22 |
| 데이터베이스 엔진 랭킹 보는 사이트 (0) | 2020.10.11 |